欢迎进入程力专用汽车股份有限公司销售二十五分公司网站!
微信
咨询
24小时购车热线:
186-7273-1311
首页
关于我们
企业文化
售后服务
购车流程
新闻中心
公司新闻
行业动态
技术资料
视频展示
客户案例
热门
产品中心
售后服务
联系我们
产品中心
首页
>
产品中心
>
应急救援车
>
无人机特种车
>
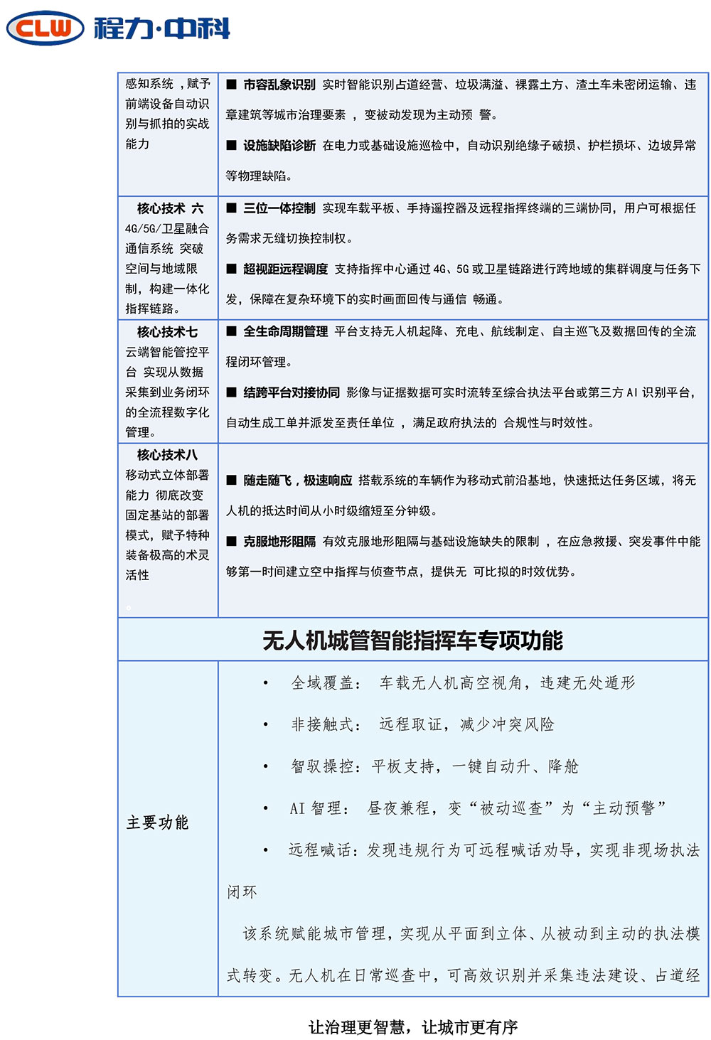
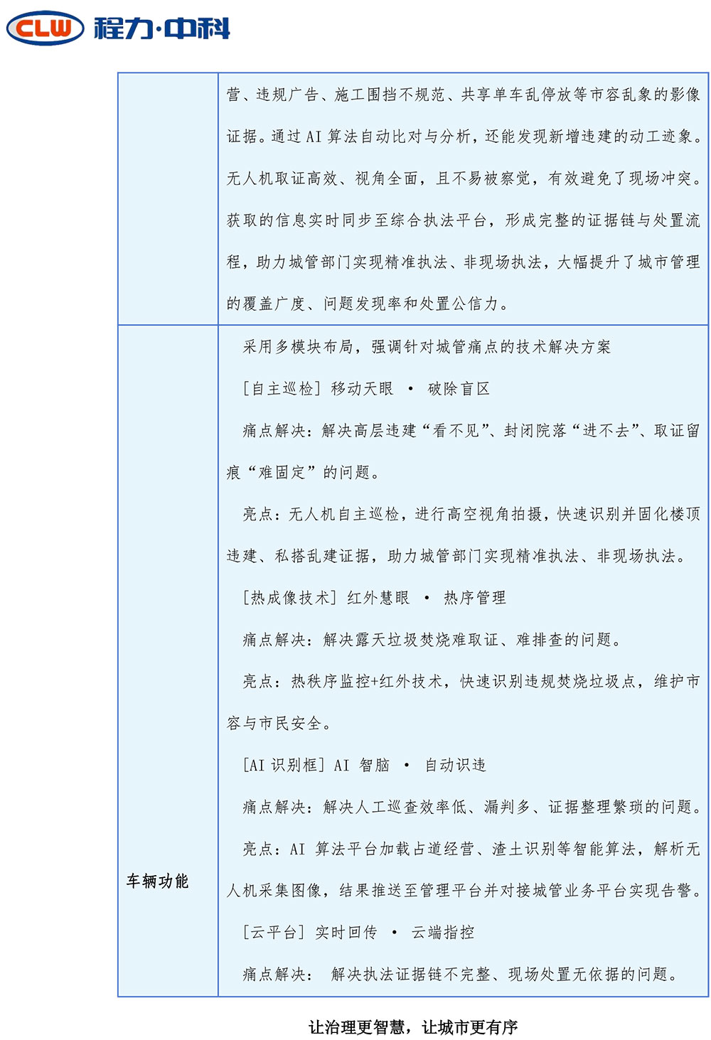
无人机智能城管巡逻指挥车
所属型号 无人机特种车
联系人:
黄经理
手机:
186-7273-1311
微信:
186-7273-1311
地址:湖北省随州市南郊平原岗程力汽车工业园
服务:支持分期付款,超期赔付,假一赔三
车型颜色:喷漆可选
生产周期:下订单起七日内交货
优惠活动:5千-5万
技术参数
同类车型
客户案例
同类推荐
CASES
无人机智能城管巡逻指挥车
无人机智能电力巡检车
无人机智能公安执法指挥车
无人机智能公路巡检指挥车
无人机智能农业执法车
无人机智能高速巡检车
交车案例
CASES
程力集团环卫二厂批量压缩垃圾车发往用户目的地
程力集团电源救险车专业厂福田时代H2消防车批量发车
程力应急保障车专业厂批量救险车风驰电掣发往山东
程力电源救险车专业厂批量无人机运输车、工具车、指挥车发往用户目的地
走近程力
○
公司简介
○
企业文化
○
售后服务
○
购车流程
○
联系我们
新闻资讯
○
公司新闻
○
行业动态
○
技术资料
○
客户案例
○
更多资讯
产品中心
○
应急救援车
○
应急保障车
○
消防车系列
○
垃圾车系列
○
道路养护系列
○
医疗检测车系列
联系我们
○ 电话:
186-7273-1311
○ 经理:(黄经理)
○ 网址:http://www.clyjzyc.com
○ 地址:湖北省随州市南郊平原岗程力汽车工业园
企业微信
186-7273-1311
186-7273-1311 (微信同号)